IC 4017 Projects: A Comprehensive Guide

M.Beartooth 112 views
IC 4017 Projects: A Comprehensive Guide

IC 4017 Projects: A Comprehensive Guide

The IC 4017, a versatile and ubiquitous decade counter, has been a staple in electronics projects for decades. Its simplicity and functionality make it an excellent choice for beginners and experienced hobbyists alike. This guide will explore numerous projects using the IC 4017, providing you with a comprehensive understanding of its capabilities and inspiring you to create your own innovative designs. Whether you’re a student, a hobbyist, or an engineer, the IC 4017 offers a wealth of possibilities for creating engaging and practical electronic circuits. The reason why it’s such a popular choice among makers is that it’s relatively easy to use. You don’t need to have a Ph.D. in electrical engineering to get started. With just a few basic components and a little bit of know-how, you can start building impressive projects in no time. Plus, it’s a great way to learn about digital logic and circuit design without getting bogged down in complex mathematics or programming. So, if you’re looking for a fun and rewarding way to dive into the world of electronics, the IC 4017 is an excellent place to begin.

Understanding the IC 4017 Decade Counter

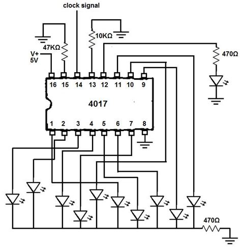
Before diving into specific projects, let’s understand the basics of the IC 4017. The IC 4017 is a complementary metal-oxide-semiconductor (CMOS) decade counter/divider. It sequentially activates its ten output pins (Q0-Q9) upon receiving clock pulses. In simpler terms, imagine a series of ten lights. Each time the IC receives a “tick” (a clock pulse), the next light in the sequence turns on. After the tenth light, it cycles back to the first. This sequential activation makes it ideal for controlling various devices and creating interesting visual effects.

  • Pinout: The IC 4017 typically comes in a 16-pin DIP (Dual In-line Package). Key pins include:

    • Pins 1-7 & 9-11: Output pins (Q0-Q9). Each pin goes HIGH sequentially.
    • Pin 8: Ground (VSS).
    • Pin 16: Positive supply voltage (VDD), typically 3V to 15V.
    • Pin 14: Clock input. The IC advances its count on the rising edge of the clock pulse.
    • Pin 15: Reset input. Applying a HIGH signal to this pin resets the counter to Q0.
    • Pin 13: Clock Enable. When HIGH, the clock is disabled, and the counter stops.
  • Operation: The IC 4017 operates based on the clock pulses it receives. Each positive clock pulse shifts the high output from one output pin to the next. The carry-out pin (pin 12) goes HIGH after Q9 goes HIGH, which can be used to cascade multiple IC 4017s for higher counting ranges. Understanding this basic operation is crucial for designing effective and creative projects.

  • Applications: The IC 4017 is very useful in a variety of fields and projects. This includes things like: lighting effects, sequential control, and counting circuits. It is a reliable and foundational component of many electronic creations.

Project Ideas Using the IC 4017

Now, let’s explore some exciting projects that utilize the IC 4017. These projects range in complexity, catering to different skill levels. Each project description will outline the required components, circuit operation, and potential modifications. Remember, these are just starting points – feel free to experiment and adapt them to your specific needs and creative vision.

1. Simple LED Chaser

This is a classic and popular project for beginners. It demonstrates the fundamental operation of the IC 4017. The simple LED chaser works by connecting LEDs to the output pins of the IC 4017. As the IC counts, the LEDs light up sequentially, creating a chasing effect. You’ll need an IC 4017, LEDs, resistors (to limit current to the LEDs), a 555 timer IC (to generate clock pulses), and a power supply. The 555 timer is configured in astable mode to produce a continuous stream of pulses. The frequency of these pulses determines the speed of the chasing effect. By adjusting the values of the resistors and capacitor in the 555 timer circuit, you can control how fast the LEDs light up one after another. This project is a great starting point to understand how the IC 4017 works and how to interface it with other components.

  • Enhancements: Vary the LED colors, adjust the chasing speed with a potentiometer, or use different resistor values for each LED to create varying brightness levels. These enhancements will help you grasp the importance of resistor values and how to manipulate your circuit in a practical setting.

2. Dice Roller

This project simulates a dice roll using LEDs. Each output of the IC 4017 is connected to a specific LED pattern that represents a number on a die (1-6). When the circuit is activated, the LEDs flash rapidly, simulating the rolling of a die. Pressing a button stops the flashing and displays a random number. The dice roller circuit includes an IC 4017, a 555 timer (for generating clock pulses), LEDs arranged in dice patterns, resistors, a push-button switch, and a power supply. The 555 timer generates a fast clock signal, causing the IC 4017 to rapidly cycle through its outputs. When the button is pressed, the clock signal is stopped, and the LEDs display the number corresponding to the current output of the IC 4017. To make it more realistic, you can add a seven-segment display to show the result numerically.

  • Customization: Use different colored LEDs, add sound effects when the “die” is rolled, or implement a double-dice roller with two separate IC 4017 circuits. These customizations allow for a personalized touch that can make your project stand out.

3. Electronic Coin Toss

Similar to the dice roller, the electronic coin toss uses two LEDs, one representing heads and the other tails. The circuit rapidly alternates between the two LEDs, and when a button is pressed, it stops on either heads or tails, simulating a coin toss. The components needed are an IC 4017, two LEDs (one for heads, one for tails), a 555 timer (for generating clock pulses), resistors, a push-button switch, and a power supply. Like the dice roller, the 555 timer generates a clock signal that rapidly switches between the two LEDs. When the button is pressed, the clock signal is stopped, and one of the LEDs remains lit, indicating either heads or tails. This is a simple but fun project that demonstrates the basic use of the IC 4017 in a binary decision-making process.

  • Variations: Add sound effects for the coin flip, or use different colored LEDs to represent heads and tails. This offers more user interaction and a visually pleasing experience.

4. Sequential Timer

The sequential timer project uses the IC 4017 to control a series of events in a timed sequence. For instance, you could use it to turn on and off different appliances or trigger different actions in a model railway. This can be used to control various appliances or trigger events in a specific order. Each output of the IC 4017 is connected to a relay or transistor, which then controls the corresponding device. The timing between each event is determined by the clock frequency provided by a 555 timer or other clock source. The components required are an IC 4017, a 555 timer (or other clock source), relays or transistors, resistors, and a power supply. By adjusting the clock frequency, you can precisely control the duration of each step in the sequence. This project is useful for automation purposes, where specific actions need to occur in a predefined order.

  • Applications: Automate garden watering, control lighting sequences, or create a simple assembly line simulation. You can even implement a sequential timer for cooking or baking recipes that require multiple steps.

5. Digital Roulette

This project simulates a simplified roulette wheel using LEDs. The digital roulette circuit has LEDs arranged in a circle, and one LED lights up at a time, simulating the spinning of the wheel. When a button is pressed, the spinning slows down and eventually stops on a random LED, representing the winning number. The components you need are an IC 4017, LEDs arranged in a circular pattern, a 555 timer (for generating clock pulses), resistors, a push-button switch, and a power supply. The 555 timer generates a clock signal that causes the LEDs to light up sequentially. When the button is pressed, the clock signal gradually slows down, simulating the deceleration of the roulette wheel. The final lit LED represents the winning number. You can enhance this project by adding a more sophisticated slowing mechanism or a display to show the winning number numerically.

  • Enhancements: Add multiple LEDs per output for a brighter display, incorporate sound effects, or use a microcontroller to generate more complex spin patterns.

6. Burglar Alarm System

In this project, the IC 4017 functions as a sequential activation system for a burglar alarm . Outputs are connected to different sensors or zones. If a zone is breached, it triggers a sequence that activates an alarm. This concept can be expanded to create a more intricate system. The system relies on sensors like magnetic reed switches on doors and windows, or PIR motion detectors. When a sensor is triggered, it sends a signal to the IC 4017. The IC 4017 then sequentially activates different stages of the alarm system, such as a siren, flashing lights, or even a dialer to alert the authorities. The components involved are an IC 4017, sensors (magnetic reed switches, PIR motion detectors, etc.), a siren or alarm, relays or transistors, resistors, and a power supply. You can also add a delay feature, allowing the user time to disarm the system before the alarm is triggered.

  • Security Measures: Implement a reset switch to disable the alarm, or add a backup power supply to ensure the system remains functional during a power outage. This can enhance the security of the system.

Tips and Tricks for Working with the IC 4017

  • Decoupling Capacitors: Always use decoupling capacitors (typically 0.1uF) close to the IC’s power pins to filter out noise and ensure stable operation.
  • Current Limiting Resistors: Use current limiting resistors with LEDs to prevent them from burning out.
  • Clock Signal Quality: A clean and stable clock signal is crucial for reliable operation. Use a 555 timer or a dedicated clock generator IC.
  • Logic Levels: Ensure that the input signals (clock, reset, clock enable) meet the required voltage levels for the IC 4017.
  • Experimentation: Don’t be afraid to experiment with different components and circuit configurations to explore the full potential of the IC 4017.

Conclusion

The IC 4017 is a powerful and versatile integrated circuit that can be used in a wide range of projects. Its simple operation and readily available documentation make it an ideal choice for both beginners and experienced electronics enthusiasts. By understanding its functionality and exploring the project ideas outlined in this guide, you can unlock a world of creative possibilities. So, grab an IC 4017, gather your components, and start building your own innovative electronic creations! Remember to always have fun while experimenting, and don’t be afraid to push the boundaries of what’s possible. Who knows? Your next project might just be the next big thing!