LM723 Variable Power Supply: A Detailed Guide

M.Beartooth 36 views
LM723 Variable Power Supply: A Detailed Guide

The LM723 Variable Power Supply: Your Ultimate DIY Project

Hey everyone, and welcome back to the channel! Today, we’re diving deep into a project that’s a staple for any electronics enthusiast: building your very own LM723 variable power supply . If you’ve been looking to create a reliable, adjustable power source for your projects, you’ve come to the right place. This isn’t just any power supply; we’re talking about a versatile unit that can deliver a wide range of voltages, perfect for testing out new circuits, powering LEDs, or even charging batteries. We’ll cover everything from the basic principles to practical construction tips, ensuring that even if you’re relatively new to this, you’ll be able to follow along and build a fantastic piece of equipment. So grab your tools, get your components ready, and let’s get this build started!

Understanding the Heart of the Matter: The LM723 Voltage Regulator

Alright guys, let’s get down to the nitty-gritty and talk about the star of our show: the LM723 voltage regulator . This little chip is an absolute legend in the DIY electronics world for a reason. It’s incredibly versatile, offering a wide input voltage range, excellent regulation, and built-in current limiting – all essential features for a robust power supply. For our specific project, we’re aiming for an adjustable output from around 2V up to a whopping 30V, which is a seriously useful range for just about any hobbyist need. The LM723 is a fundamental component that allows us to achieve this stability and adjustability. It’s designed to operate over a broad temperature range and boasts a low temperature coefficient, meaning its output won’t drift wildly as things heat up. We’ll be using it in conjunction with external components like transistors to boost its current handling capabilities, allowing us to power more demanding circuits. The beauty of the LM723 lies in its flexibility; by changing a few external resistors, we can dial in our desired output voltage. This adaptability is what makes it such a popular choice for custom power supply designs. It’s like the Swiss Army knife of voltage regulators! We’ll explore the internal workings of the LM723, its pinout, and how each pin contributes to the overall function of the power supply. Understanding these basics is crucial for troubleshooting and making modifications down the line. So, pay close attention, because mastering this chip is key to mastering your new power supply. Remember, a good power supply is the foundation of any successful electronics project, and the LM723 is a fantastic way to build that foundation.

Essential Components for Your LM723 Power Supply Build

Now that we’ve got a handle on the LM723 itself, let’s talk about what else you’ll need to bring this LM723 variable power supply project to life. Building a project like this is all about having the right parts, and luckily, most of these are readily available and relatively inexpensive. First off, you’ll need a transformer. This is what takes your mains AC voltage and steps it down to a lower AC voltage. The rating of the transformer will determine the maximum input voltage your power supply can handle and, consequently, the maximum output voltage you can achieve. For our 30V goal, a transformer with a secondary output of around 24-30V AC is a good starting point. Following the transformer, we’ll need a bridge rectifier. This converts the AC voltage from the transformer into pulsating DC. Diodes like the 1N4007 are perfectly suitable here, or you can use a pre-made bridge rectifier module. After rectification, we need to smooth out those pulses, and that’s where capacitors come in. You’ll need a large electrolytic capacitor (often around 4700µF or higher) for the main filter, which will significantly reduce the ripple in the DC voltage. Smaller bypass capacitors, like ceramic or tantalum ones (0.1µF, 10µF), are also good practice to add near the LM723 IC for high-frequency noise filtering. Of course, we need the LM723 IC itself! Make sure you get the correct package type, usually a DIP (Dual In-line Package) for easy breadboarding or PCB mounting. To handle the current demands that the LM723 alone can’t manage, we’ll be using power transistors. Depending on how much current you want to draw, you might use a single transistor like a 2N3055 or TIP35C, or even multiple transistors in parallel for higher current applications. Remember to include heat sinks for these transistors, as they will get hot! Resistors are crucial for setting the output voltage, current limiting, and biasing. You’ll need a mix of fixed resistors (like 1kΩ, 10kΩ) and a potentiometer (a variable resistor, typically 5kΩ or 10kΩ) to make the output voltage adjustable. Don’t forget a potentiometer for the current limit adjustment as well. We’ll also need a fuse and a fuse holder for safety, a power switch, indicator LEDs (with their current-limiting resistors), and binding posts or terminals for the output. Finally, you’ll need a PCB (Printed Circuit Board) or a sturdy perfboard to mount everything securely. A project enclosure is also highly recommended to keep everything neat and protected. Having all these components on hand before you start soldering will make the entire building process much smoother. It might seem like a lot, but each component plays a vital role in the final performance of your LM723 variable power supply .

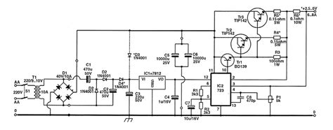
Designing Your 0-30V Variable Power Supply Circuit

Alright folks, let’s dive into the circuit design for our awesome 0-30V variable power supply ! This is where the magic happens, turning a pile of components into a functional piece of gear. The core of our circuit revolves around the LM723. We’ll be using it in its non-compensating mode, which is typically preferred for higher output voltages like the 30V we’re aiming for. The LM723 has several key pins we need to pay attention to: Vref (pin 13), Vc (pin 12), V- (pin 11), Vout (pin 10), V+ (pin 9), and the output transistor pins (base, emitter, collector). The Vref pin provides a stable internal reference voltage (typically around 7.15V), which is crucial for regulation. Vc is the collector of the internal regulating transistor, and V- and V+ are the negative and positive supply pins for the LM723 itself. Vout is the output of the internal regulating transistor, and the external output transistor(s) will be connected to this. The LM723’s voltage output is determined by the voltage divider formed by R1 and R2 connected between Vref and the output, and the feedback pin (pin 2). The formula for the output voltage (Vout) is approximately Vout = Vref * (1 + R1/R2), where R1 and R2 are specific resistors in the feedback network. However, since we want an adjustable supply, we’ll replace one of these resistors with a potentiometer. For our 0-30V range, we’ll set up the voltage divider using fixed resistors and a potentiometer. A common approach is to use a fixed resistor (say, 1kΩ) in series with a potentiometer (say, 10kΩ) as R1, and a fixed resistor (say, 2kΩ) as R2. This setup allows us to vary the output voltage. For the higher current requirements, we’ll use an external NPN power transistor (like the 2N3055) as an emitter follower. The LM723’s output (Vout, pin 10) will drive the base of this external transistor, and the transistor’s emitter will become our main power supply output. The collector of this power transistor will be connected to the positive supply rail coming from our filter capacitor. This configuration provides amplification of the LM723’s regulating capability, allowing us to draw significant current. We also need to implement current limiting. This is achieved using a sense resistor (a low-value, high-power resistor, like 0.1Ω) placed in series with the output transistor’s emitter. The voltage drop across this sense resistor is monitored. When this voltage drop reaches a certain threshold (typically around 0.6-0.7V, which is the Vbe of a small signal transistor), it activates a current limiting circuit. This often involves another small NPN transistor that shorts the base of the output power transistor, effectively shutting off or limiting the current. We’ll also incorporate a potentiometer for adjusting the current limit. The LM723 has dedicated pins for setting the current limit threshold as well. Don’t forget the input filtering: the large capacitor after the bridge rectifier smooths the main DC, and smaller capacitors near the LM723’s power pins (V+ and V-) help with stability and noise reduction. A small capacitor (like 0.01µF) across the sense resistor can also help stabilize the current limiting circuit. The transformer, rectifier, and filter capacitor form the unregulated DC supply which feeds both the LM723 and the output transistor’s collector. The LM723 then uses its internal circuitry and the external components to regulate this unregulated DC down to our desired, stable output voltage. Planning this circuit carefully, perhaps sketching it out on paper or using circuit simulation software, is a vital step before you start soldering. It ensures all the connections are correct and that the design meets your performance expectations for this 0-30V variable power supply .

Step-by-Step Construction Guide: Bringing Your Power Supply to Life

Alright guys, it’s time to get our hands dirty and actually build this LM723 variable power supply ! Following a structured approach makes the whole process much more manageable and enjoyable. First, gather all your components and tools. Double-check your parts list against the schematic to ensure you haven’t missed anything. Lay out your chosen board – whether it’s a perfboard or a custom PCB – and start by placing the larger components first. This includes the transformer, filter capacitor, bridge rectifier, and the power transistor(s) with their heat sinks. Mount these securely. Pay close attention to the orientation of polarized components like electrolytic capacitors and diodes (if not using a bridge rectifier module). Next, start wiring the power supply section: connect the transformer’s AC outputs to the bridge rectifier’s AC inputs. Connect the rectifier’s DC outputs to the large filter capacitor, ensuring correct polarity (+ to +, - to -). Also, add a fuse holder and switch in series with the transformer’s primary winding for safety and control. Connect the positive output of the filter capacitor to the collector of your power transistor(s) and to the V+ pin (pin 9) of the LM723. Connect the negative side of the filter capacitor to the V- pin (pin 11) of the LM723 and to the common ground. Now, let’s tackle the LM723 itself. Carefully solder it onto the board, observing the pin 1 indicator (usually a dot or notch). Wire up the LM723 according to your schematic: connect Vref (pin 13) to the feedback network. Connect Vout (pin 10) to the base of the power transistor. Wire the feedback resistors (R1 and R2, including the potentiometer for adjustability) between Vref, the output terminals, and the feedback pin (pin 2). Ensure the potentiometer wiper is connected correctly. Connect the sense resistor between the emitter of the power transistor and ground. Wire the current limiting transistor circuit, connecting its base to the junction of the sense resistor and ground, and its output to the base of the power transistor. Remember to include any necessary biasing resistors for the current limit transistor. Mount your output terminals or binding posts and connect them to the emitter of the power transistor (for positive output) and ground. If you’re adding indicator LEDs, wire them in series with their respective current-limiting resistors and connect them to the appropriate points in the circuit (e.g., power-on indicator, or an indicator for the current limit kicking in). Double-check all your connections against the schematic. Look for any potential shorts or solder bridges. Ensure all components are firmly attached and not wobbling around. Once you’re confident, it’s time for the moment of truth: the first power-up. Start with the output voltage control turned to its minimum setting and the current limit set high. Connect a multimeter to the output terminals and carefully turn on the power. Check if the voltage reads correctly and if it’s stable. Slowly adjust the output voltage potentiometer and observe the multimeter readings. Test the current limiting by connecting a load (like a power resistor) and gradually increasing the load until the current limit engages. If everything seems to be working correctly, congratulations! You’ve successfully built your own LM723 variable power supply . It’s a rewarding feeling to build something so useful with your own hands!

Testing and Troubleshooting Your New Power Supply

So, you’ve finished building your 0-30V variable power supply , and it’s time for the crucial step: testing! This is where we make sure everything is working as expected and that your hard work pays off. The first test should always be a no-load test. Connect your multimeter to the output terminals. Power up the supply and check the voltage. Start with the voltage adjustment potentiometer at its minimum setting. You should see a low voltage, ideally close to 0V or a couple of volts depending on your design. Then, slowly turn the potentiometer up. You should see the voltage climb smoothly all the way up to your maximum desired voltage, around 30V. If the voltage is unstable, flickers, or doesn’t reach the expected range, don’t panic! This is common, and that’s why we have a troubleshooting section. Common issues here could be a faulty LM723, incorrect resistor values in the voltage divider, or a problem with the feedback loop. Check your wiring meticulously. Next, we test the current limiting. For this, you’ll need a load that can safely dissipate power, like a power resistor or a set of smaller resistors in series. Start with a relatively low resistance (high current draw). Connect the load to the output terminals. Adjust the current limit potentiometer to its maximum setting first. Connect your multimeter in series with the load to measure the current. Gradually decrease the resistance (increase the load current). You should observe the output voltage dropping as the current limit kicks in, and your multimeter should show a stable maximum current value. If the current limit doesn’t engage, or if it engages at the wrong current level, check the sense resistor value and the wiring of the current limit transistor circuit. A faulty current limit transistor or incorrect biasing resistors can cause problems. If the power supply shuts down completely or behaves erratically under load, check the power transistors for overheating – they might need a larger heat sink, or you might have an issue with their biasing or connections. Also, ensure your filter capacitors are of sufficient rating and are not faulty. Remember to check all solder joints for cold joints or bridges. Inspect the LM723 for any signs of damage. If you’re getting no output at all, check your input voltage from the transformer and the rectified DC voltage before the regulator. Ensure your main fuse is intact. Sometimes, a simple mistake like reversed polarity on a capacitor or a wrongly inserted IC can be the culprit. Take your time, be systematic, and consult your schematic frequently. If all tests pass, you’ve got a fully functional 0-30V variable power supply ready for action! It’s a great feeling of accomplishment, knowing you built this yourself. Happy experimenting!

Applications and Benefits of Your DIY Power Supply

So, you’ve successfully built your very own LM723 variable power supply , and now you’re probably wondering, ‘What can I actually do with this thing?’ Well, guys, the possibilities are pretty darn exciting! Having a versatile, adjustable power supply right on your workbench is like having a superpower for electronics projects. First and foremost, it’s invaluable for testing and prototyping. When you’re designing a new circuit, you often need to experiment with different voltage levels to see how your components perform. Need to test a circuit that requires 5V? Dial it in. Need to test another that runs best at 12V? Easy. You can also use it to safely power up new circuits for the first time, gradually increasing the voltage to catch any immediate issues before they cause damage. It’s also fantastic for troubleshooting. If a device isn’t working, you can use your variable supply to test sections of the circuit independently or to provide a known good power source to isolate the problem. For battery charging, this power supply is a game-changer. You can set the precise voltage needed to charge various types of batteries, like NiMH, NiCd, or even certain types of lithium-ion batteries (with appropriate safety precautions, of course!). This ensures optimal charging and prevents overcharging. Educational purposes are another huge benefit. For students or hobbyists learning about electronics, building and using a variable power supply provides hands-on experience with fundamental concepts like voltage regulation, current limiting, rectification, and filtering. It’s a tangible representation of theoretical knowledge. The benefits of building it yourself are also significant. You gain a deep understanding of how power supplies work, which is fundamental knowledge for any electronics hobbyist. You save money compared to buying a commercial unit with similar capabilities. Plus, there’s the immense satisfaction and confidence boost that comes from successfully completing a challenging DIY project. You can also customize it further . Maybe you want to add a digital voltmeter and ammeter for precise readings, or perhaps beef up the current capability even more. The basic design provides a solid foundation for future upgrades. In summary, your LM723 variable power supply isn’t just a tool; it’s a key enabler for creativity, learning, and problem-solving in the world of electronics. It’s a project that truly pays for itself in utility and knowledge gained. So go ahead, power up your creativity!